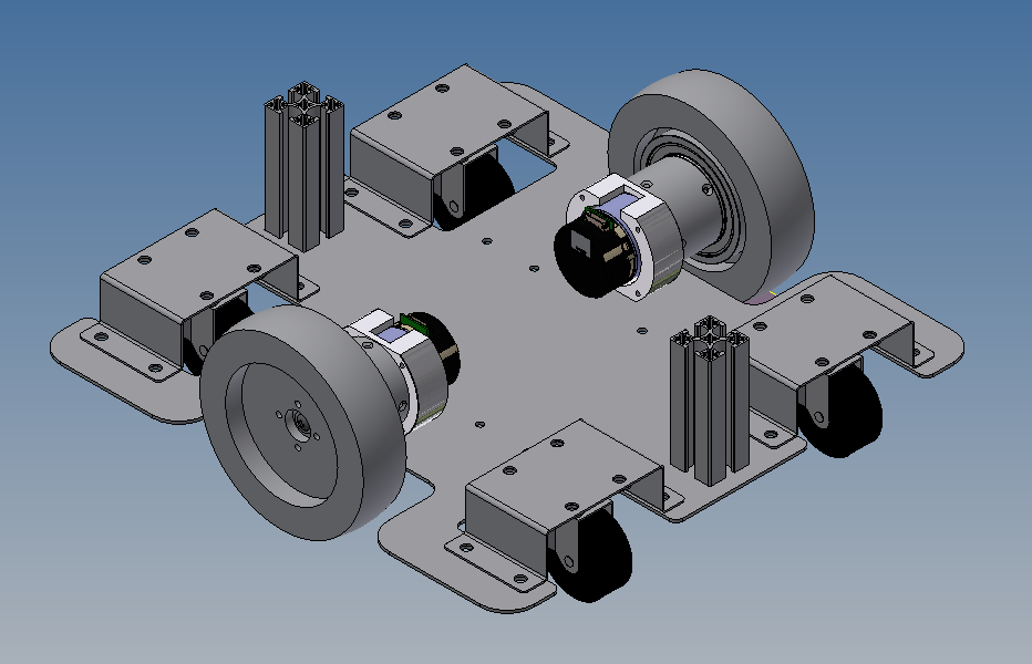
20240729
阿勝設計-第三版
- 兩個主動輪,兩個輔助輪
- 簡易避震器
.png)
.png)
20240710
無人車操控流程/操作日誌-家偉製作
https://walex.io/captainslog/page.php?id=4454
問題
- 主動輪打滑
解決辦法
- 輔助輪增高(共2顆螺母高,12.5mm)
- 增重(鋁塊,1600g)
.jpg)
.jpg)
.jpg)
20240709
良祺
- 無人車送回
- 組裝基座站
- 無人車操控講解
- 問題主動輪打滑
20240607
使用展示機減速機裝至第一版設計
1.組裝問題:
- 主動輪碰不到地
2.解決辦法:
- 輔助輪增高(1顆螺母高)
3.電源直驅可以在草地上走動
https://youtube.com/shorts/YWLo7qkCEVk?feature=share
20240531
使用展示機AGV改裝
- 無刷馬達更改為有刷馬達

20240528
Jerry設計-第二版
- 2個主動輪,4個輔助輪
- 簡易避震器


Jerry設計-第一版
- 2個主動輪,4個輔助輪


