

20250930
客戶需5台報價,先以口頭報價給盧鶴6000(不含馬達)交期約6周



20250630
.jpg)
.jpg)
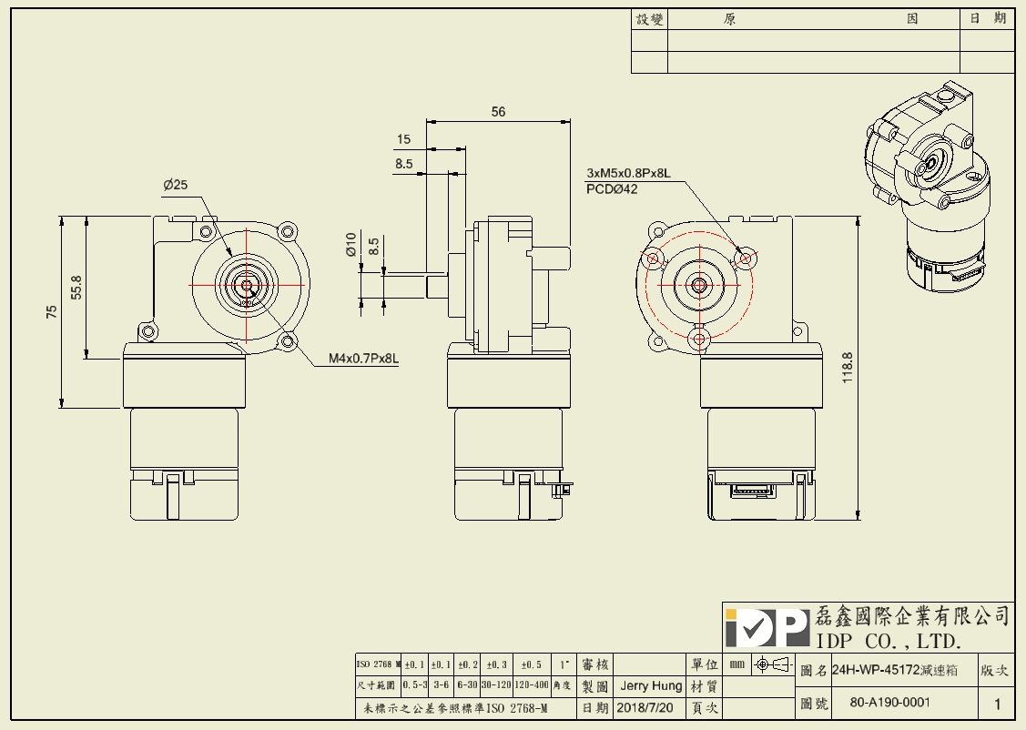
IDP做過此方式設計,WP-45蝸桿輸出連接42減速箱,減速比172


20250623


20250620
設計使用32行星5.73比搭配M0.7-39T蝸桿設計,比數223.5比
詢問客戶回覆
.jpg)
.jpg)
20250619
IDP設計過相關類似產品
鑫麒航提出客戶需求



.jpg)


20250930
客戶需5台報價,先以口頭報價給盧鶴6000(不含馬達)交期約6周



20250630
.jpg)
.jpg)
IDP做過此方式設計,WP-45蝸桿輸出連接42減速箱,減速比172


20250623


20250620
設計使用32行星5.73比搭配M0.7-39T蝸桿設計,比數223.5比
詢問客戶回覆
.jpg)
.jpg)
20250619
IDP設計過相關類似產品
鑫麒航提出客戶需求



.jpg)
