20260203


20251106
龍輝製作一組樣品完成,IDP進行拋光作業與客戶樣品比較




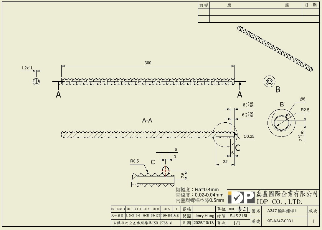
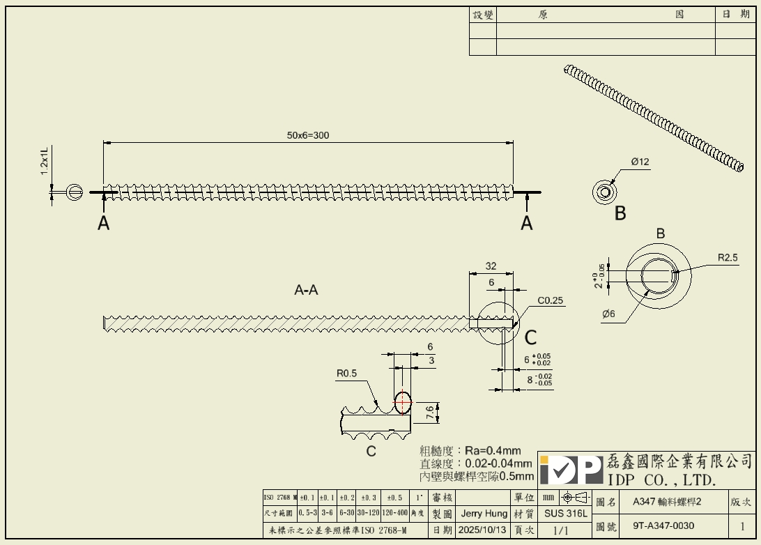
20251013
製作螺桿設定送樣


20250928

20250925
牙桿報價能力麒,製作週期30~35個工作天


20250924
樣品已在客戶端合作測試


20250912

20250909
部分完成,馬達暫時無法測試運行
20250905

20250901
殼體鈞加工作業中

20250811
龍輝第一階段齒輪素材回廠加工滾齒作業
20250729
發包加工廠商:龍輝、鈞兄弟、品宏
20250728
20250724
客戶提出規格詢問




1.利用迴轉軸承支撐設計確保輸出軸跳動問題
2.箱體表面均做陽極本色
20250722
待客戶確認圖紙
20250717
討論修改安裝固定方式



20250716
根據客戶反映問題重新修改圖紙


20250714
進行細部良好的結構設計,直至產生無法與目標事件協調
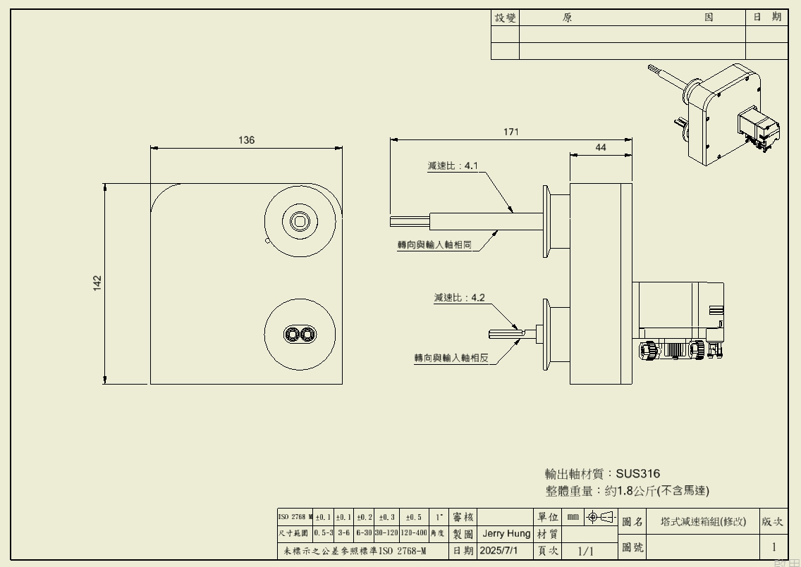
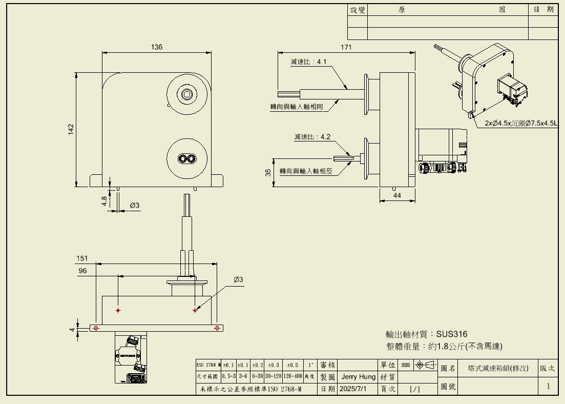
目前設計產品總重約1.7公斤


20250711
1.以目前軟體計算殼體與輸出軸重量已超過1.5公斤,加上齒輪與相關零組件總重會約在2.5公斤左右
目前修改外殼設計將總重量降低
2.馬達位置以目前位置規劃至180度相對進行配置設計


初始設計圖修改設計圖
外觀整體縮小,重量降低至1.6~1.7公斤


20250710
顧客反映希望產品總重1.5公斤以內,嚴重影響藥品管道效率,改變馬達,因配置目前產量與攪拌桶太近
20250709

20250707
IDP單獨設計拓樸比
傳動軸輸出噸數比4.2,攪拌噸數比4.1


20250704
客戶提供產品實際照片


20250630
詢問客戶增量比需求

20250627
客戶反映自行開發設計牽引輪傳動,傳動效果差,牽引容易損壞,想改用齒輪驅動









